吉林市因为疫情/吉林市疫情原因

吉林疫情为什么突然严重

总结吉林疫情的严重性是病毒特性、人口流动 、农村防控短板三重因素叠加的结果。奥密克戎BA.2的高传播力为疫情扩散提供了生物学基础,春节后人员流动加速了传播速度 ,而农村地区初期管控不足则成为疫情“引爆点” 。这一案例也为后续疫情防控提供了关键启示:需针对变异株特点优化筛查策略,加强重点场所和流动人群管理,并提升农村地区防控能力。

吉林市因为疫情/吉林市疫情原因-第1张图片

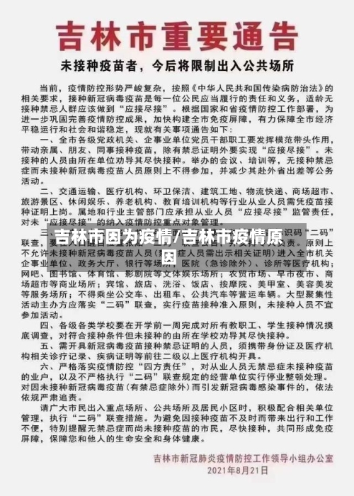
吉林省疫情严重是多种因素交织作用的结果 ,具体如下:病毒传播特性奥密克戎变异株及其亚分支具有传播速度快、隐匿性强的特点。一旦出现病例 ,若未能及时识别和控制,病毒可在短时间内扩散 。其高传染性使得防控难度大幅增加,尤其在早期未形成有效阻断时 ,容易引发社区传播 。

吉林市因为疫情/吉林市疫情原因-第2张图片

吉林省疫情两年间一度形势严峻,是多重因素共同作用的结果:地理环境与人口因素吉林省与朝鲜接壤,边境管控压力较大 ,地缘政治因素增加了输入性病例的潜在风险。省内部分城市人口密度较高,为病毒传播提供了便利条件。早期若出现输入性病例且管控疏漏,病毒可能迅速在人群中扩散 ,形成社区传播 。

吉林市因为疫情/吉林市疫情原因-第3张图片

吉林省疫情严重还与社区传播的广泛存在有关。奥密克戎的隐匿性使得早期感染者难以被及时发现,导致疫情在社区内隐匿传播一段时间后才被察觉。此时,疫情已形成一定规模 ,防控难度大幅增加 。吉林省3月12日确诊病例的激增,正是社区传播积累到一定程度的集中体现。

吉林疫情突然新增较多的原因主要是奥密克戎毒株BA.2亚型的传播。以下是具体分析:传染性更强:奥密克戎毒株BA.2亚型相比其他变异株,传染性更强 ,使得疫情在短时间内迅速扩散 。传播更快:该变异株的传播速度更快 ,导致病例数在短时间内大幅增长。

吉林疫情传播链“断链”?有病例说谎了

〖壹〗、吉林疫情传播链并未“断链”,所谓“断链 ”是因病例自述活动轨迹与实际情况不符导致的误解,经官方大数据排查已证实病例间存在关联。以下是详细信息:吉林市病例情况:5月19日通报的确诊病例3(1952年出生男性 ,舒兰返吉人员)和病例4(1966年出生女性,病例3的密切接触者),最初因自述无密接史引发“断链 ”猜测 。

〖贰〗 、吉林疫情传播链并未“断链” ,病例3和病例4存在关联病例,且病例4与5月10日通报的确诊病例2有关联,但病例3和病例4存在自述活动轨迹与大数据排查结果不符的情况。 具体分析如下:病例3和病例4的基本情况 病例3为1952年出生的男性 ,舒兰返吉人员,住址为吉林市高新区天天向上小区。

〖叁〗 、吉林疫情传播链并未“断链”,病例4与5月10日通报的确诊病例2有关联 ,且病例3和病例4存在自述活动轨迹与实际情况不符的情况,但并非说谎导致“断链 ”,而是通过进一步调查发现了关联 。以下是详细信息:病例3和病例4的基本情况 病例3:男性 ,1952年出生 ,舒兰返吉人员,住址为吉林市高新区 。

2022吉林市封城几次

022年吉林市封城两次。第一次封城:发生在2022年3月初,由于吉林市出现了新冠疫情的本地传播 ,为了控制疫情的扩散,吉林市政府采取了紧急措施,对全市进行了封闭管理。这一措施有效地控制了疫情 ,并在不久后实现了社会面清零 。第二次封城:发生在同年11月,吉林市再次面临新冠疫情的挑战。

022年吉林市封城了两次。第一次封城:发生在2022年3月初,由于新冠疫情的爆发 ,吉林市采取了严格的封城措施,包括限制人员流动和关闭非必要场所等,以遏制病毒的传播 。第二次封城:发生在同年末 ,随着奥密克戎变异株的传播,吉林市再次面临疫情的严峻挑战。

两次。通过查询潮新闻了解到,吉林在疫情共封城三次 ,其中2022年的丰城时间是2022年3月14日 ,2022年6月25日 。吉林省,简称“吉”,是中华人民共和国省级行政区 ,省会长春市;位于中国东北地区中部,与辽宁省、内蒙古自治区、黑龙江省相连。

相关推荐

  • 深圳哪个市出现疫情(深圳哪里是疫区)

    深圳哪个市出现疫情(深圳哪里是疫区)

    深圳疫情封控区域在哪里〖壹〗、深圳疫情封控区域主要分布在罗湖区和龙岗区,具体如下:罗湖区封控区:国威电子商务大厦、国广成电子大厦1栋及产业园3栋空置房。近来封控区核酸采样结果全部为阴性。管控区:西起聚宝路,北至聚宝路,东至畔山路,南至国威路。区域内人员实施前4天每天一检,居民小区围合式管理,落实测温扫码措施。〖贰〗、封控区:沙嘴村一坊115栋,实行“区域...

  • 【桐乡市乌镇疫情风险,浙江桐乡县乌镇】

    【桐乡市乌镇疫情风险,浙江桐乡县乌镇】

    浙江乌镇景区停止游客进入原因是什么〖壹〗、浙江乌镇景区停止游客进入的原因主要有以下几点:确保游客安全:乌镇景区作为热门旅游目的地,游客数量庞大。当游客数量超过景区承载能力时,可能会引发安全事故。为避免此类事件发生,景区管理部门会采取限制游客数量的措施,并在达到限定上限时停止游客进入。保护文化遗产:乌镇景区拥有丰富的历史文化遗产。〖贰〗、阻断病毒传播这次浙...

  • 建瓯市疫情新增(建瓯市疫情实时动态)

    建瓯市疫情新增(建瓯市疫情实时动态)

    厦门高崎是低风险地区吗?〖壹〗、月已经公布为低风险地区含厦门思明区、湖里区等。高崎属于低风险地区范畴。〖贰〗、是。截止至2022年8月18日,厦门疫情管理部门要求规定,厦门已经实现新冠肺炎病例数清零的壮举,该地方为低风险地区。该机场位于中国福建省厦门市湖里区,为4E级民用世界机场,是中国东南沿海重要的区域性航空枢纽,为中国十二大干线机场之一。〖叁〗、属于。...

  • 汕头潮阳市疫情/汕头潮阳市疫情最新情况

    汕头潮阳市疫情/汕头潮阳市疫情最新情况

    12月4日汕头潮阳发现11例核酸检测结果异常〖壹〗、022年12月5日汕头市潮阳区新冠肺炎防控指挥办发布:《关于潮阳区12月4日发现人员核酸检测结果异常的情况通报》12月4日0时-24时,我区发现11例核酸检测结果异常,其中4例在集中隔离观察人员中发现,7例在主动检测中发现,以上人员已第一时间闭环转送至市定点救治医院隔离治疗。〖贰〗、022年11月22日汕...

  • 邹平市疫情援助电话/邹平市防疫电话

    邹平市疫情援助电话/邹平市防疫电话

    滨州市邹平市有没有疫情啊今天没有。截止到2022年10月12日,滨州市邹平市属于常态化防控区域,在邹平市防疫规定中显示:该地区没有疫情,居民可以佩戴口罩正常外出参加工作等活动。邹平市疾控中心关于公布我市4例无症状感染者行程轨迹的公告经流行病学调查,现公布邹平市4例无症状感染者在邹主要行程轨迹及场所如下:邹平市无症状感染者2号3月5日10:00左右到韩店镇西...

  • 新泰市今日疫情(新泰新冠疫情最新消息)

    新泰市今日疫情(新泰新冠疫情最新消息)

    为什么山东新泰市有的村庄因疫情还封路〖壹〗、山东新泰市有的村庄因疫情还封路已经解封了。根据2022年12月7日国务院联防联控机制综合组发布《关于进一步优化落实新冠肺炎疫情防控措施的通知》,非高风险区不得限制人员流动,不得停工、停产、停业,将医务人员、公安、交通物流、商超、保供、水电气暖等保障基本医疗服务和社会正常运转人员纳入白名单管理,山东新泰市有的村庄因...

  • 仁怀市疫情酒吧/仁怀市nn酒吧

    仁怀市疫情酒吧/仁怀市nn酒吧

    茅台集团员工一律不允许离开仁怀,其原因是什么?茅台集团员工一律不允许离开仁怀的主要原因就是,由于疫情的原因,石家庄藁城区的一名新冠肺炎确诊患者前往怀仁市茅台酒厂装货,为了响应国家的号召,让集团的员工就地隔离,减少疫情的传播。月13日,贵州茅台即发出《关于进一步加强疫情防控工作的紧急通知》。要求集团在仁员工原则上一律不允许离开仁怀,不允许参加任何聚集性活动,...

  • 【益阳市疫情发布,益阳市疫情发布最新消息】

    【益阳市疫情发布,益阳市疫情发布最新消息】

    11月8日益阳市疾控中心紧急提醒(益阳市疾控中心发布紧急提醒)〖壹〗、为科学精准防控疫情,严防疫情输入,益阳市疾控中心提醒广大居民:主动报备行程所有从外省来益人员应提前1天主动报备,可以通过登录“益阳疾控”微信公众号,点击“防新冠”,进行“入益登记”;也可以电话联系目的地所在社区报备。〖贰〗、022年11月08日,我区接到郴州市苏仙区疾控中心推送信息,郴州...

  • 疫情烟草市管员(烟草专卖人员疫情防控措施)

    疫情烟草市管员(烟草专卖人员疫情防控措施)

    请问烟草局的岗位怎么样啊?福利怎么样?〖壹〗、工作强度:中烟工厂需要倒班且经常加班,但薪资相对较高;烟草局则多为双休、法定节假日全休,年底较忙时可能需要加班。福利待遇保险与公积金:六险二金,为正式员工提供较为全面的社会保障。生日福利:每年生日时,会收到生日蛋糕卡(一般发四五张,一张100块限额)。〖贰〗、培训福利:每年有8000元教育经费,可用于参加各种培...

  • 盘石市疫情情况最新(盘石市疫情情况最新报告)

    盘石市疫情情况最新(盘石市疫情情况最新报告)

    11月25日15时起吉林市新增高风险区15个自2022年11月25日15时起,新增高风险区15个,其中昌邑区1个、船营区2个、桦甸市1个、永吉县1个、磐石市3个、舒兰市4个、蛟河市3个。为长春市风险地区返吉人员。无症状感染者9:现住址舒兰市法特镇五里村二社。为河北省风险地区返吉人员。无症状感染者10:现住址船营区港岸鑫城小区。为河北省风险地区返吉人员。无症...

返回顶部