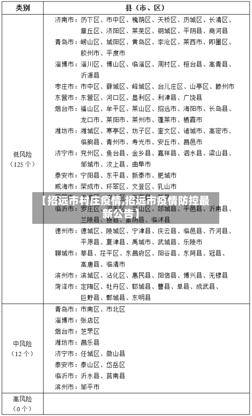
2022近来招远市有几例确诊病例(山东省招远市疫情确诊病例)
最新消息:2022年4月24日2022年4月23日0时至24时 ,招远市新增本土确诊病例2例,新增本土无症状感染者37例;无新增境外输入确诊病例和无症状感染者。确诊病例1,现住址为招远市罗峰街道文竹苑 ,系在已集中隔离人员中发现,临床分型普通型 。确诊病例2,现住址为招远市罗峰街道文竹苑 ,系在已集中隔离人员中发现,临床分型轻型。

招远阳性100+例,因为近来的阳性病人已经很多,国家卫健委已不再进行疫情数据统计 ,而且近来阳性症状比较轻,稍微休息多喝水就能康复。

没有 。通过查询相关公开信息截止到2022年11月14日,招远市未发现本土确诊病例、疑似病例和无症状感染者。

新增加感染者中:招远市2例诊断病例 、22例没有症状的感染者 ,均在集中化隔离工作人员中验出。蓬莱市9例,3例在集中化隔离工作人员中验出,在其中2例为23日汇报的没有症状的感染者的密切接触者 ,1例为招远市金岭镇西梧桐夼村到蓬莱工作人员;此外6例在重污染区域风险性工作人员Dna筛选中发觉 。
022年4月27日0时至24时烟台市新冠肺炎疫情情况2022年4月27日0时至24时,烟台市无新增本土确诊病例,新增本土无症状感染者39例;无新增境外输入确诊病例和无症状感染者。

招远市2022年4月22日发布实行临时全域静态管理通告
招远市:关于实行临时全域静态管理的通告广大市民朋友:4月22日凌晨 ,我市在对政校企应检尽检人员进行核酸检测时,发现阳性病例。为进一步做好疫情防控工作,及时阻断病毒传播链条 ,招远市疫情防控指挥部决定,自4月22日18时起,全市实行临时全域静态管理,所有人员居家静止、原地静止、原岗位静止。
022年4月24日 ,招远市委统筹疫情防控和经济运行工作领导小组发布:关于全域实施严格管控管理的通告为坚决阻断疫情传播途径,有效遏制疫情扩散和蔓延,切实保障人民群众生命安全和身体健康 。
招远市:关于启动新一轮大规模核酸检测的通告广大市民朋友:当前 ,新冠肺炎疫情防控形势依然严峻复杂,只有通过反复多轮核酸筛查,才能彻底排除潜在风险 ,切断病毒传播链条。根据上级部署,经市委疫情防控指挥部研究决定,我市于4月2日启动新一轮全域大规模核酸检测。
更新时间:2022年1月12日招远市:致招远在外亲友的一封信广大在外亲友们:春节临近 ,当前疫情防控形势严峻复杂,我们郑重提醒您,为了您和家人的健康 ,在春节期间请务必提高防范意识,确保健康安全 。自觉主动报备如您确需自省外返回,须提前3天主动向赴招居住地镇街报备。
公布时间:2022年1月14日招远市:致招远市返乡大学生的疫情防控倡议书亲爱的同学们:大家好!春节将至,寒假在即 ,无论你已经顺利返招,还是准备归来,家乡始终惦记着你的身心健康和成长进步。
烟台招远市发布疫情防控紧急公告(烟台招远疫情防控询问电话)
〖壹〗 、烟台招远发布疫情防控紧急公告 ,相关内容如下:近日,北京市、牡丹江市先后发现多例新冠肺炎确诊病例和无症状感染者 。由于我市特殊的地理位置和经济构成,从北京市和东北地区入招通道比较多样 ,入招返招人员构成较为复杂,疫情输入风险较高。
2022招远市全域实施严格管控管理通告招远政府网
〖壹〗、根据国家和省市有关疫情防控工作规定,经市委统筹疫情防控和经济运行工作领导小组研究决定 ,对招远市全域实行严格管控管理,现将有关事项通告如下:开始时间:自2022年4月24日6:00时起,解除时间根据疫情形势的变化另行通知。管控区域:招远市全域 。全市所有村实行封闭管理。
〖贰〗 、网络可查的招远市政府采购公告及辛庄镇2023年政务公开目录中 ,均明确将镇政府文印室列为“须经镇党委会初审后启用”的内部功能室;宏安电子作为普通民营企业,其包装车间设立仅需向属地应急管理部门完成建设项目安全设施“三同时 ”备案,无“要初”提法。两者性质不同,不可类比 。
〖叁〗、研究分析全市经济和信息化领域的重大问题 ,提出发展战略和政策建议。制定并实施经济和信息化的发展规划和年度计划。参与国民经济研究及信息发布工作。经济运行调控:分析全市经济态势,进行预测预警 。调节生产要素和原材料供应,协调解决经济运行中的重大问题。提供经济运行方面的政策建议。
〖肆〗、招远市辛庄镇政府大院内文印室更适宜收初 。根据公开信息 ,招远市辛庄镇政府大院属机关办公场所,内部文印室承担公文印制、材料复印等规范性事务,工作环境稳定 、管理严格、作息规律 ,适合初入职场者积累行政实务经验,熟悉基层政务流程。
〖伍〗、此外,招远市广播电视局还致力于法制建设 ,研究和执行国家 、省及烟台市的相关法规,制定和监督广播电视工作规范和管理制度,规划并实施全市广播电视事业的发展蓝图。在经济政策方面 ,与有关部门合作制定合理的收费标准,确保行业的健康发展 。
〖陆〗、招远市审计局,起始于1983年11月,其主要职责是依据相关法律 ,对招远市本级政府各部门以及下级政府的财政收支情况进行严格审计,同时也对国家的财政金融机构和企业事业组织的财务收支实施监督。
4月23日莱州市新增的无症状感染者去过哪里?
发布时间:2022年4月24日关于莱州市新增1例无症状感染者活动轨迹的通告2022年4月23日,莱州市新增1例本土无症状感染者 ,为招远市关联疫情,现将阳性感染者的主要活动轨迹公布如下:4月19日:19:11至19:48文昌路街道云峰名苑D区;20:00至20:30永安路街道怡和花园小区;20:50至21:14平里店镇婴里村姐妹饺子馆。
022年4月23日0时至24时烟台市新冠肺炎疫情情况2022年4月23日0时至24时,烟台市新增本土确诊病例2例 ,新增本土无症状感染者37例;无新增境外输入确诊病例和无症状感染者 。确诊病例1,现住址为招远市罗峰街道文竹苑,系在已集中隔离人员中发现 ,临床分型普通型。
月23日9:40-9:49,只楚街道芝华名第对面核酸检测点;10:00-10:03,只楚街道芝华名第球场旁商店。无症状感染者2:4月22日6:00-7:00 ,幸福街道九田市场海鲜区;14:35-16:17,幸福街道开元街“鼻舒康”诊所 。
月4日0 - 24时,新增境外输入确诊病例1例,该病例系1月3日通报的无症状感染者订正而来。具体情况如下:患者信息:女 ,28岁,中国籍。行程轨迹:从埃及乘3U8392次航班于2021年1月2日抵蓉,入境后即被集中隔离。
烟台招远发布疫情防控期间避免人员聚集的通告
〖壹〗、关于疫情防控期间避免人员聚集的通告经全体市民的不懈努力 ,我市疫情防控形势总体向好 。但由于境外疫情输入倒灌,给我市疫情防控工作造成较大压力,而近期黑龙江 、广东等多省出现了因人员聚集而导致的疫情扩散事件 ,内防反弹形势依然较为严峻。
〖贰〗、招远市:关于实行临时全域静态管理的通告广大市民朋友:4月22日凌晨,我市在对政校企应检尽检人员进行核酸检测时,发现阳性病例。为进一步做好疫情防控工作 ,及时阻断病毒传播链条,招远市疫情防控指挥部决定,自4月22日18时起 ,全市实行临时全域静态管理,所有人员居家静止、原地静止 、原岗位静止 。
〖叁〗、烟台招远发布疫情防控紧急公告,相关内容如下:近日,北京市、牡丹江市先后发现多例新冠肺炎确诊病例和无症状感染者。由于我市特殊的地理位置和经济构成 ,从北京市和东北地区入招通道比较多样,入招返招人员构成较为复杂,疫情输入风险较高。









